找回密码
 立即注册
澳门威尼斯人
U8
U18
海燕招商
A
蓝盾
e世博
islot.
申博亚洲
澳门银河
B
开云
腾博会
德信
C级广告商
吉祥坊
华体会
查看: 93985|回复: 23

[讨论] AI预测湖人黄蜂

[复制链接]

3696

主题

7万

回帖

5080

金币

海燕硕士

积分
217631

万时之王老会员勤奋勋章交易勋章

发表于 2025-2-20 07:56 | 显示全部楼层 |阅读模式

马上注册,结交更多好友,享用更多功能,让你轻松玩转社区。

您需要 登录 才可以下载或查看,没有账号?立即注册

×
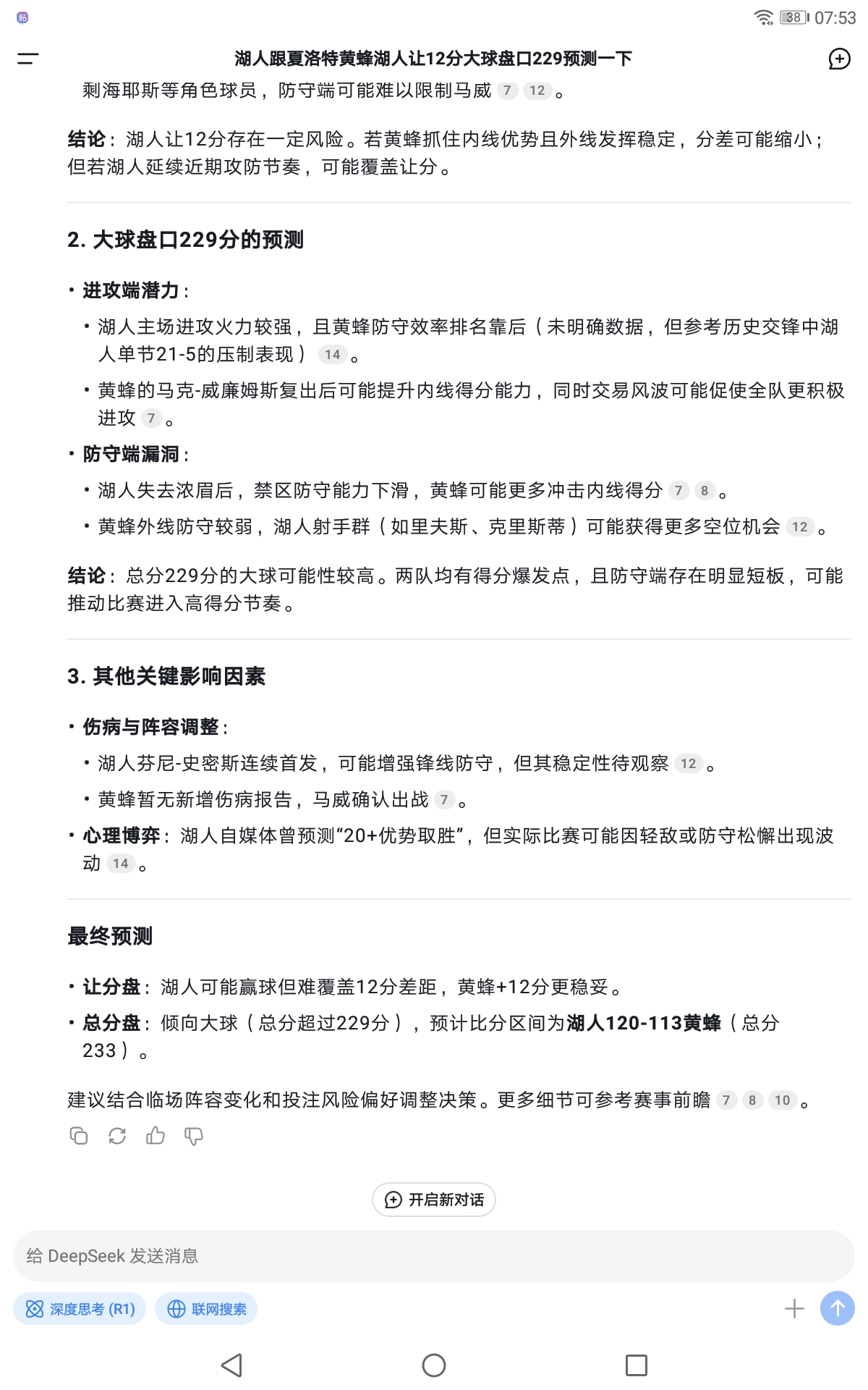
看看机器人预测的对不对+ [. |& d$ Q7 ]3 x' T3 [
4 k. H" p! q) X8 q" v
Screenshot_20250220-075337.jpg   \( Y3 p: H/ u1 Y: G

8 X% R" B! }& v$ r5 ^! m
回复

使用道具 举报

36

主题

1万

回帖

3789

金币

千足金牌会员

积分
50064

老会员美女勋章光影行者

发表于 2025-2-20 07:59 | 显示全部楼层
还真神奇的,咱最后看看是啥结果吧,我还不知道还可以这么玩的
回复 支持 反对

使用道具 举报

137

主题

1万

回帖

3279

金币

金牌会员

积分
30395

老会员交易勋章光影行者

发表于 2025-2-20 07:59 | 显示全部楼层
现在的ai真的是比较强大了,但是感觉这个也是不一定靠谱的啊。
回复 支持 反对

使用道具 举报

3411

主题

8万

回帖

9624

金币

海燕硕士

积分
236129

万时之王老会员精华勋章勤奋勋章交易勋章光影行者

发表于 2025-2-20 08:28 | 显示全部楼层
这样的预测呢,就只能是作为参考一下,好像也没有什么价值的呢
回复 支持 反对

使用道具 举报

3411

主题

8万

回帖

9624

金币

海燕硕士

积分
236129

万时之王老会员精华勋章勤奋勋章交易勋章光影行者

发表于 2025-2-20 08:28 | 显示全部楼层
云水谣 发表于 2025-2-20 07:59
1 h+ [  ~9 q8 @, p; {4 u还真神奇的,咱最后看看是啥结果吧,我还不知道还可以这么玩的
: w8 p1 C+ Q; i5 F# [/ t; Z7 M
看来这个ai的技术现在是应用的各个领域,这些领域也可以实现吗
回复 支持 反对

使用道具 举报

3411

主题

8万

回帖

9624

金币

海燕硕士

积分
236129

万时之王老会员精华勋章勤奋勋章交易勋章光影行者

发表于 2025-2-20 08:29 | 显示全部楼层
小雨点 发表于 2025-2-20 07:59* l5 e0 J: L+ N$ a& P
现在的ai真的是比较强大了,但是感觉这个也是不一定靠谱的啊。
/ C5 m# ]) s+ f  x8 k
这个真的是太强大了,如果说真的是比较靠谱的话,那么菠菜公司的这个盘口分析师就没用了
回复 支持 反对

使用道具 举报

1053

主题

2万

回帖

8569

金币

铂金用户

积分
74633

老会员交易勋章光影行者

发表于 2025-2-20 09:17 | 显示全部楼层
现在这ai是真的厉害了,也算是高科技了,我觉得比人考虑的全面
回复 支持 反对

使用道具 举报

1053

主题

2万

回帖

8569

金币

铂金用户

积分
74633

老会员交易勋章光影行者

发表于 2025-2-20 09:18 | 显示全部楼层
lantianyun 发表于 2025-2-20 08:289 c1 j& o3 P5 v  t% [, h  Y; d
这样的预测呢,就只能是作为参考一下,好像也没有什么价值的呢

- ]3 x* B4 D- I其实我觉得也还好吧,起码AI会把所有的因素都综合起来
回复 支持 反对

使用道具 举报

1

主题

4994

回帖

4198

金币

金牌会员

积分
23389

老会员

发表于 2025-2-20 15:02 | 显示全部楼层
跑去看了一下结果大分没有跑出来,湖人比赛都没有赢,成功率一半
回复 支持 反对

使用道具 举报

214

主题

1万

回帖

2182

金币

千足金牌会员

积分
44613

老会员

发表于 2025-2-20 15:43 | 显示全部楼层
楼主真是厉害的,一下子就算找到了下注的法宝,祝您好运气起
回复 支持 反对

使用道具 举报

480

主题

3万

回帖

4665

金币

铂金用户

积分
84327

老会员美女勋章勤奋勋章交易勋章

发表于 2025-2-20 20:34 | 显示全部楼层
你都用上深度ai预测了,这个软件很强大还看见有人用它预测福彩号码
回复 支持 反对

使用道具 举报

842

主题

2万

回帖

1万

金币

铂金用户

积分
87785

老会员精华勋章魅力达人

发表于 2025-2-20 21:58 来自手机 | 显示全部楼层
其实博彩公司也可以利用AI来设置盘口让玩家来猜的,然后根据投注量来平衡水位抽水就行了。
回复 支持 反对

使用道具 举报

842

主题

2万

回帖

1万

金币

铂金用户

积分
87785

老会员精华勋章魅力达人

发表于 2025-2-20 22:01 来自手机 | 显示全部楼层
初秋2323a 发表于 2025-2-20 20:343 Q/ i0 [+ ^1 f3 f( W
你都用上深度ai预测了,这个软件很强大还看见有人用它预测福彩号码
1 h' R" y, x1 @
反正是病急乱投医,自己的水平不行只能是依靠AI这样的技术了。
回复 支持 反对

使用道具 举报

842

主题

2万

回帖

1万

金币

铂金用户

积分
87785

老会员精华勋章魅力达人

发表于 2025-2-20 22:03 来自手机 | 显示全部楼层
飞舞倾城 发表于 2025-2-20 09:172 a8 ^/ L8 O" X5 r9 {
现在这ai是真的厉害了,也算是高科技了,我觉得比人考虑的全面

6 K  z, l8 }) K9 P# a% g( v考虑的周到全面不代表稳赢,高科技的分析结果还是要靠人来选择判断。
回复 支持 反对

使用道具 举报

62

主题

4万

回帖

1420

金币

钻石用户

积分
124171

万时之王老会员勤奋勋章交易勋章光影行者

发表于 2025-2-21 06:55 | 显示全部楼层
这个也是厉害了,AI真的是大神的了,所以无敌的存在的吗?
回复 支持 反对

使用道具 举报

您需要登录后才可以回帖 登录 | 立即注册

本版积分规则

广告合作|福利汇|论坛简介|钱包教程|手机版|小黑屋|Archiver|海燕论坛

快速回复 返回顶部 返回列表